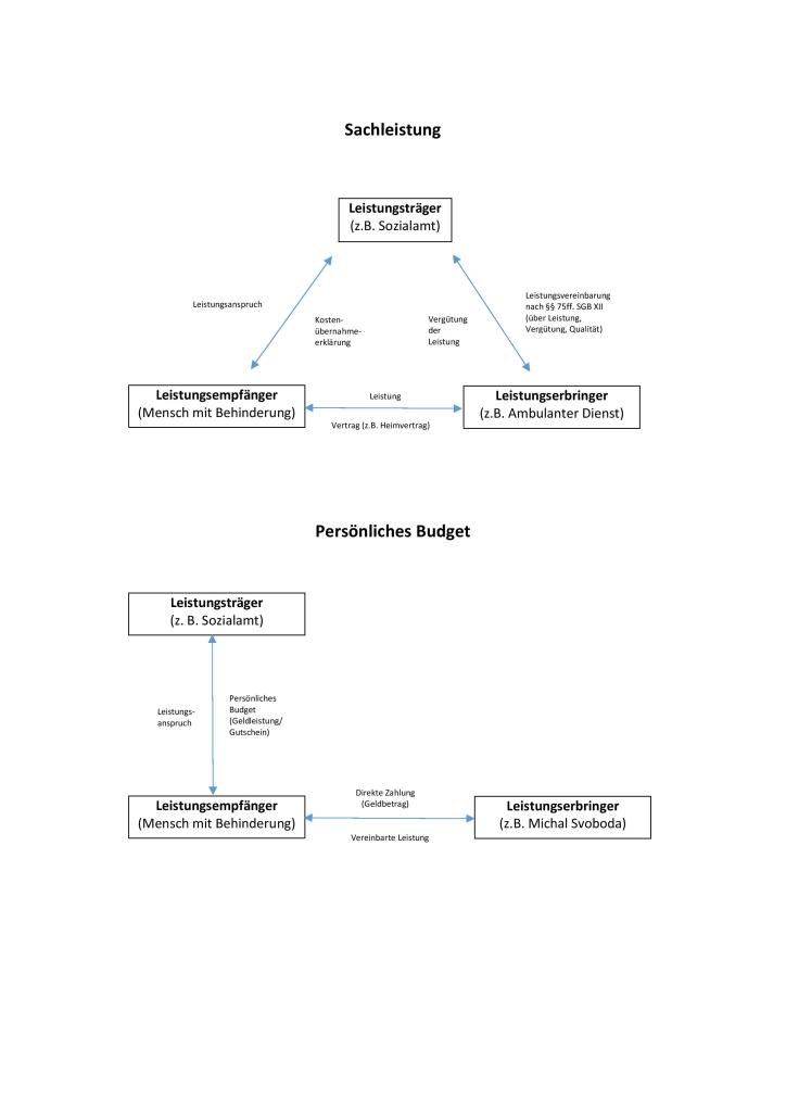
Seit dem 1. Januar 2008 gibt es für Menschen mit Behinderung einen gesetzlichen Anspruch an das Persönliche Budget. Es handelt sich nicht um eine zusätzliche Leistung, sondern um eine besondere Form der Ausführung von Leistungen zur Rehabilitation und Teilhabe.
Das Persönliche Budget ermöglicht den Menschen mit Behinderung mehr Kontrolle über eigenes Leben zu haben, indem sie ein Geldbetrag (Persönliches Budget) bekommen, mit dem sie selbst die Hilfen einkaufen können.
Die Vorteile des Persönliches Budget sind eindeutig. Die Menschen mit Behinderung sind nicht mehr auf die Leistung von Sachleistung angewiesen, sondern entscheiden selbst, bei wem und welche Leistungen sie einkaufen möchten.
Durch das Persönliche Budget kann sich eigene Lebensqualität deutlich verbessern, indem die Menschen mit Behinderung über ihre persönlichen Belange selber entscheiden können und über eigenes Leben Einfluss nehmen.
Gerne können Sie mich kontaktieren und wir besprechen gemeinsam Ihr Anliegen. Über das Persönliche Budget können Sie Leistungen bei mir buchen. Ich bin in ganzen Großraum Nürnberg, Fürth, Erlangen und Schwabach tätig.
